部分年薪25w-38w!深圳國企招聘上新!

深圳國企招聘上新招聘

中建三局深圳公司招多個研發崗

年薪25萬-38萬招聘

國盛證券招銷售崗、業務管理等招聘

深圳航空招醫師招聘

還有國企招市場開拓崗、履約交付崗、

裝置操作員、電工、物業主管等

事不宜遲招聘,趕緊開始!

開頭先來看看

深圳國企近期招聘總表

PS招聘:本文只介紹新出的部分招聘哦

更多招聘可以按照上圖所說的方式獲取招聘

Part 1

中建三局深圳公司招聘

✅招聘崗位

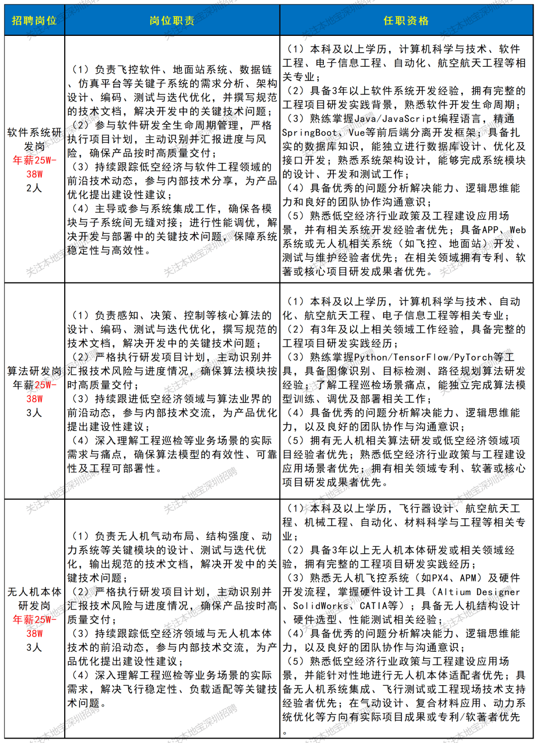
招聘軟體系統研發崗、演算法研發崗、無人機本體研發崗招聘,均是2月6日釋出的崗位(應該是招滿即止哦),薪資範圍均是年薪25萬-38萬,具體要求如下圖所示

部分年薪25w-38w!深圳國企招聘上新!

部分年薪25w-38w!深圳國企招聘上新!

展開全文

招聘,檢視大圖)

✅福利(部分)

崗位晉升、績效獎金、五險一金、員工食堂、定期體檢、生日福利

✅簡歷投遞入口

👉電腦端招聘

(進入後招聘,工作城市選擇深圳,即可看到深圳的崗位)

👉手機端招聘:崗位+投遞

部分年薪25w-38w!深圳國企招聘上新!

Part 2

中能建裝配式建築產業發展有限公司招聘

✅招聘崗位

招聘混塔研發崗、市場開發崗、履約交付崗,共6人招聘。具體崗位表如下圖所示

部分年薪25w-38w!深圳國企招聘上新!

招聘,檢視大圖)

✅聘用說明

錄用方式:辦理錄用手續,簽訂勞動合同招聘

有關待遇:薪酬待遇按公司薪酬管理制度執行,提供六險兩金招聘。公司協助申請深圳戶口,提供交通、通訊等津補貼。

工作地點招聘:廣東深圳及相關專案所在地

✅報名詳情

報名時間:招滿即止招聘,小編2月12日電話諮詢,還可以投遞,年後安排面試

報名方式:下載並按要求填寫簡歷表(附件2,需上傳1寸近期免冠彩色白底電子照片1張),連同其他材料電子版(必須整理為一個壓縮包),傳送至郵箱招聘。填報材料不齊全、不規範、有錯誤的,一律作廢處理,不進入篩選流程

檔案命名規則:崗位名稱-姓名招聘,如混塔研發崗-張三;附件2命名為《某某簡歷表》

報名郵箱招聘[email protected]

檢視公告全文+下載所需材料

部分年薪25w-38w!深圳國企招聘上新!

Part 3

國盛證券招聘

✅企業簡介

國盛證券股份有限公司是江西省屬唯一證券公司,是深圳證券交易所上市公司(股票程式碼:002670),由江西省國資委依據江西省政府授權依法履行出資人職責招聘。公司由國盛金控吸收合併原國盛證券並更名而成,是全國性綜合證券公司。

✅招聘崗位

招聘招聘銷售崗、業務管理崗、客戶經理,一共5人,均是2月10日釋出的崗位招聘。具體要求如下圖所示

PS:除了這3個崗位招聘,招聘頁面還有之前日期釋出的很多崗位,可能也還在招,僅供參考

部分年薪25w-38w!深圳國企招聘上新!

招聘,檢視大圖)

✅投遞入口

👉電腦端招聘

👉手機端招聘:並投遞

部分年薪25w-38w!深圳國企招聘上新!

Part 4

新世紀標誌(深圳)有限公司招聘

✅招聘崗位

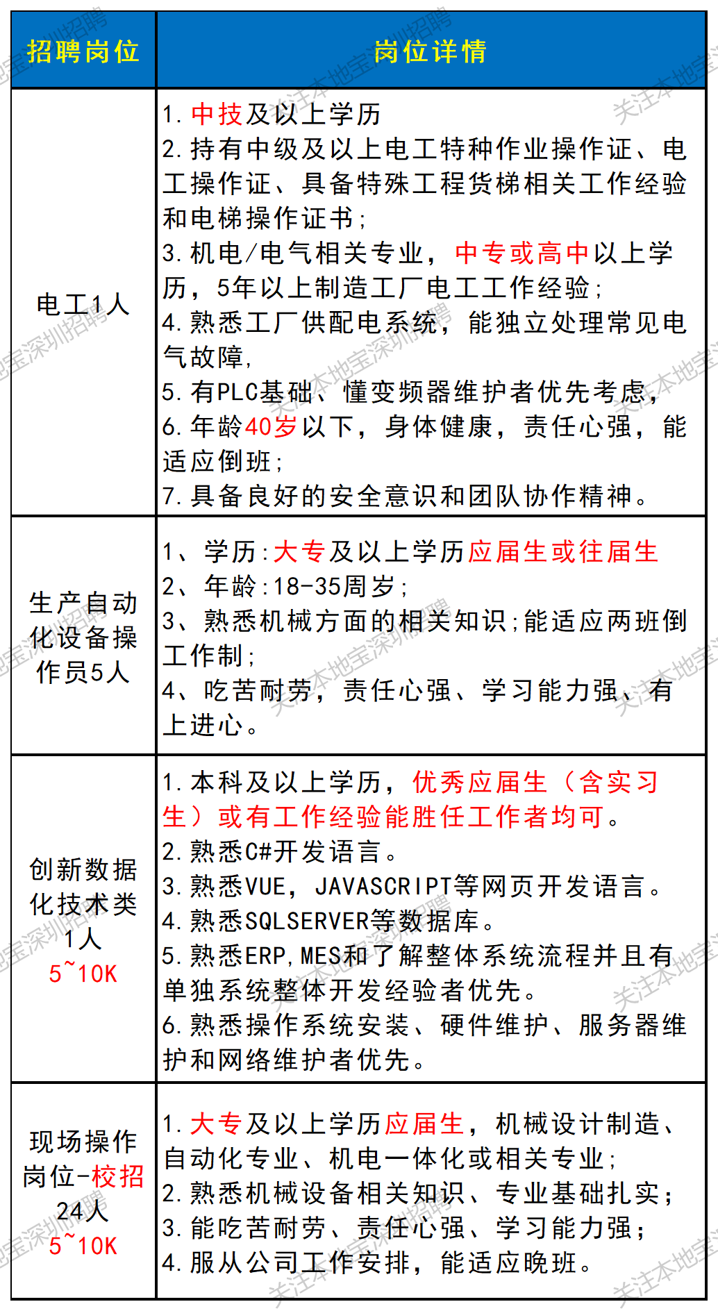
社招:電工1人、生產自動化裝置操作員5人、創新資料化技術類1人,其中後兩個崗位應屆生也可以投遞招聘。中專/中技/高中、大專有崗

應屆校招:現場操作崗位24人招聘,大專可報

社招:電工1人、生產自動化裝置操作員5人、創新資料化技術類1人,其中後兩個崗位應屆生也可以投遞招聘。中專/中技/高中、大專有崗

應屆校招:現場操作崗位24人招聘,大專可報

崗位展示及要求如下2圖所示

部分年薪25w-38w!深圳國企招聘上新! 部分年薪25w-38w!深圳國企招聘上新!

招聘,檢視大圖)

Part 5

深圳市人服科技招聘

✅企業簡介

深圳市人服科技有限公司是深圳人才集團於2023年建立的一家專注於向功能障礙人群和殘疾人提供全生命週期、全生態鏈優質服務的科技企業招聘

✅招聘崗位

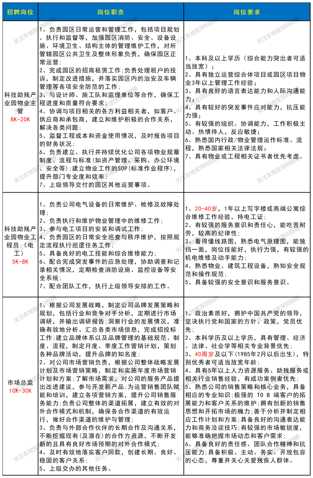
招聘科技助殘產業園物業主管、科技助殘產業園物業工程員 (電工)、市場總監招聘,具體要求如下圖所示

部分年薪25w-38w!深圳國企招聘上新!

招聘,檢視大圖)

✅報名詳情

報名時間:應該是招滿即止招聘,公告是2月6日晚釋出的

報名方式招聘:投遞簡歷至郵箱

報名郵箱招聘[email protected]

工作地點招聘:深圳市羅湖區筍崗街道寶安北路3039號人才大市場大廈

Part 6

中國東方電氣集團有限公司招聘

✅招聘崗位

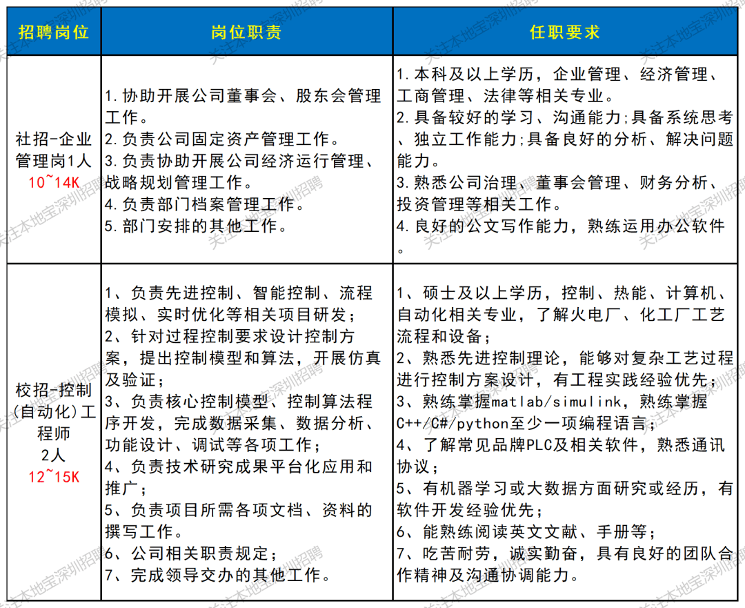
招聘社招-企業管理崗1人招聘,校招-控制(自動化)工程師2人,具體要求如下圖所示

部分年薪25w-38w!深圳國企招聘上新!

招聘,檢視大圖)

(進入後招聘,工作地點那裡選擇深圳,即可看到深圳的崗位)

Part 7

兩家國企招聘

1️⃣深圳航空招聘

✅ 招聘崗位:航空醫師(初級職稱及以上)-綜合保障部1人招聘,具體要求如下圖所示

✅ 報名時間 :崗位是2月9日釋出的招聘,應該是招滿即止

✅ 報名網址招聘

部分年薪25w-38w!深圳國企招聘上新!

招聘,檢視大圖)

2️⃣中國資源迴圈集團新能源科技有限公司招聘

✅招聘崗位:新源勁吾(北京)科技有限公司營銷中心市場開拓崗1人招聘,具體要求如下圖所示

✅工作地點招聘:北京、深圳、天津

✅報名時間招聘:2月24日截止

✅投遞入口

部分年薪25w-38w!深圳國企招聘上新!

招聘,檢視大圖)

本站內容來自使用者投稿,如果侵犯了您的權利,請與我們聯絡刪除。聯絡郵箱:[email protected]

本文連結://jnhjhw.com/tags-%E4%BA%8B%E9%A0%85.html

🌐 /