四川大學發通報:王竹卿多篇論文造假,指導研究生溝通失當;崗位降級,停止研究生招生資格!

剛剛,2月14日,四川大學釋出《關於我校教師王竹卿相關問題調查處理的情況通報》,據通報,發現王竹卿存在偽造、篡改實驗研究資料,違規重複發表,不當署名的科研失信行為,由特聘研究員降為特聘副研究員論文。停止研究生招生資格。 學校將尊重學生意願,對王竹卿指導的學生進行導師調整。

四川大學發通報:王竹卿多篇論文造假,指導研究生溝通失當;崗位降級,停止研究生招生資格!

關於我校教師王竹卿相關問題調查處理的情況通報

針對我校教師王竹卿相關問題的反映,學校高度重視,組建工作專班,透過與師生訪談核實、專家深度查閱審讀、專案經費稽覈等方式,開展全面調查論文

經調查,發現王竹卿存在偽造、篡改實驗研究資料,違規重複發表,不當署名的科研失信行為論文。反映的28篇論文中, 6篇論文存在問題,其中4篇論文存在偽造或篡改圖片資料問題(其中1篇論文還存在圖片重複發表和不當署名問題), 2篇論文存在圖片資料重複發表問題。此外,在王竹卿發表的其它未被反映的論文中,還發現1篇論文存在圖片重複發表問題,1篇論文存在不當署名問題。在上述問題論文中,2篇為期刊論文,6篇為會議論文。

王竹卿同時存在未履行相關學術會議的服務採購手續,會議結餘經費未交回學校; 違規套取科研經費1萬元;指導研究生的過程中溝通方式失當,與部分學生矛盾突出等問題論文

依據《事業單位工作人員處分規定》《高等學校學術不端行為調查處理實施細則》《研究生導師指導行為準則》等及學校相關規定論文,根據已經查明的事實,學校決定對王竹卿做出如下處理:

1.給予降低崗位等級處分,由特聘研究員降為特聘副研究員論文

2.停止研究生招生資格論文

3.取消財政性資金支援科技專案等的申請資格5年;對涉及科研失信行為的科研論文、專案等報送有關部門論文

學校將尊重學生意願, 對王竹卿指導的學生進行導師調整,做好關心關愛工作論文。對相關責任單位和責任人進行問責,並舉一反三,進一步加強經費管理,全面強化教師隊伍的科研誠信教育和師德師風建設,堅決維護風清氣正的良好育人環境。

展開全文

感謝社會各界的關心與監督論文

四川大學

2026年2月14日

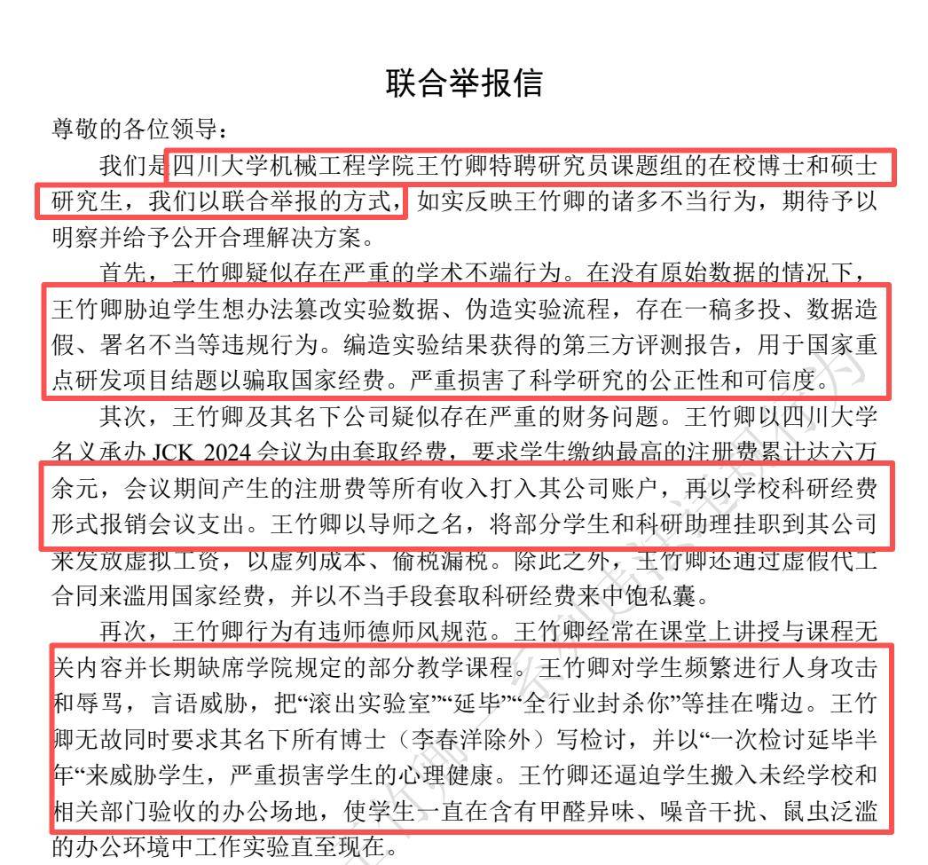
近日, 四川大學機械工程學院博導王竹卿被課題組多名碩博生聯合實名舉報,舉報內容涉及 學術不端、侵佔科研經費、師德失範等多個問題論文

2月6日,四川大學釋出情況通報: 學校高度重視,已成立工作專班,並按規定啟動調查程式論文。如反映問題屬實,學校將嚴肅處理,絕不姑息,堅決維護風清氣正的育人環境。

四川大學發通報:王竹卿多篇論文造假,指導研究生溝通失當;崗位降級,停止研究生招生資格!

據悉,此次舉報由王竹卿課題組的 在讀博士和碩士研究生聯合發起,公佈了一份 長達83頁的PDF舉報材料,包含圖文證據、郵件記錄及會議錄音,內容翔實,依據充分,迅速引發廣泛關注論文

學校官網顯示, 王竹卿現任四川大學機械工程學院特聘研究員、博士生導師,四川大學華西醫院醫學+製造獨立PI教授,四川大學微機電系統與智慧感測創新中心負責人論文。王竹卿長期致力於“MEMS感測器及基於MEMS技術的生物醫學檢測晶片”研究,已發表學術論文42篇,其中 SCI論文35篇。

公眾號後臺對話方塊回覆 “83王”論文,獲取83頁舉報材料全文PDF

四川大學發通報:王竹卿多篇論文造假,指導研究生溝通失當;崗位降級,停止研究生招生資格!

四川大學發通報:王竹卿多篇論文造假,指導研究生溝通失當;崗位降級,停止研究生招生資格! 四川大學發通報:王竹卿多篇論文造假,指導研究生溝通失當;崗位降級,停止研究生招生資格! 四川大學發通報:王竹卿多篇論文造假,指導研究生溝通失當;崗位降級,停止研究生招生資格! 四川大學發通報:王竹卿多篇論文造假,指導研究生溝通失當;崗位降級,停止研究生招生資格!

圖源網路

據舉報材料,舉報從2026年1月16日開始,直指王竹卿教授在學術、財務及師德等多個維度的違規失德行為論文

據舉報材料,王竹卿脅迫學生篡改實驗資料、偽造研究流程,甚至將2016年已完成的科研成果拆分重組後多次重複發表,涉嫌一稿多投論文

四川大學發通報:王竹卿多篇論文造假,指導研究生溝通失當;崗位降級,停止研究生招生資格!

舉報材料揭露,王竹卿以承辦國際會議為由,要求學生繳納高額註冊費,打入其私人公司賬戶論文。令人震驚的是,他涉嫌虛列學生工資進行偷稅漏稅,甚至挪用科研經費償還個人房貸。

在師風師德層面,材料稱王竹卿長期辱罵威脅學生,以“延畢”“全行業封殺”施壓,強迫學生在甲醛超標的場地工作論文

四川大學發通報:王竹卿多篇論文造假,指導研究生溝通失當;崗位降級,停止研究生招生資格!

據學生們反映,1月16日聯名舉報後,學院持續介入,積極推動事件處理,但王竹卿始終消極應對,並對學生及親屬施壓論文

今日,四川大學釋出通報處理結果論文

版權宣告

本站內容來自使用者投稿,如果侵犯了您的權利,請與我們聯絡刪除。聯絡郵箱:[email protected]

本文連結://jnhjhw.com/tags-%E5%BC%98%E5%87%A1.html

🌐 /