多位明星工作室接連發聲,紅果短劇釋出公告:堅決打擊AI短劇素材違規使用等行為

4月6日,張婧儀、鄧為、龔俊工作室接連發布抵制AI短劇侵權宣告,稱部分網路平臺未經授權擅自使用其肖像,製作和傳播AI劇集,要求停止侵權並下架相關影片素材

多位明星工作室接連發聲,紅果短劇釋出公告:堅決打擊AI短劇素材違規使用等行為

張婧儀工作室宣告截圖

多位明星工作室接連發聲,紅果短劇釋出公告:堅決打擊AI短劇素材違規使用等行為

鄧為工作室宣告截圖

多位明星工作室接連發聲,紅果短劇釋出公告:堅決打擊AI短劇素材違規使用等行為

展開全文

龔俊工作室宣告截圖

南都記者注意到,一部名為《步步傾心》的短劇被質疑盜用張婧儀的臉建模,目前在紅果短劇平臺的熱度值已超過3000萬素材

此前網友發現,《午夜公車:她捉詭超兇!》等多部短劇的主角高度“撞臉”易烊千璽,就連聲音也相似素材。4月5日凌晨,易烊千璽工作室就此釋出維權宣告,強調未曾參演任何AI劇集,也未授權第三方將其肖像等進行AI合成。

兩天之內,至少4位明星集體發聲抵制AI短劇“盜臉”,讓AI技術濫用問題再次引發關注素材。不止名人,普通素人也難逃AI技術濫用的困擾。近期,兩名網友 “白菜漢服妝造”“七海”先後發文,稱自己在網上釋出的照片被AI短劇《桃花簪》擅自抓取復刻,生成惡意醜化的角色。目前,這部AI短劇已被下架。【】

從易烊千璽、張婧儀等明星到普通人,AI短劇瘋狂“盜臉”,引發擔憂素材。針對這一亂象,紅果短劇於4月6日釋出治理公告,堅決打擊AI短劇素材違規使用、無授權盜用等行為,持續開展全維度內容治理工作。

多位明星工作室接連發聲,紅果短劇釋出公告:堅決打擊AI短劇素材違規使用等行為

紅果短劇釋出的公告截圖

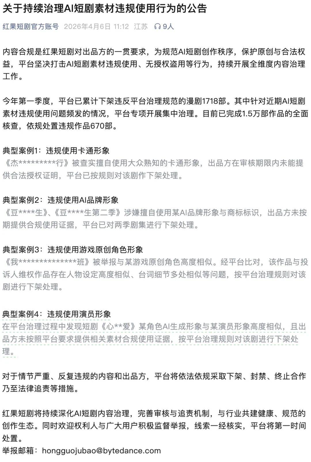
資料顯示,今年第一季度,紅果短劇平臺已累計下架違規漫劇1718部素材。其中針對近期AI短劇素材違規使用問題頻發的情況,平臺專項開展集中治理,目前已完成1.5萬部作品的全面核查,依規處置違規作品670部。對於情節嚴重、反覆違規的內容和出品方,紅果短劇表示,將依法依規採取下架、封禁、終止合作乃至法律追責等措施。

多位明星工作室接連發聲,紅果短劇釋出公告:堅決打擊AI短劇素材違規使用等行為

AI短劇涉嫌“盜臉”張婧儀素材

AI短劇“盜臉”,平臺和短劇製作方該承擔什麼責任?李景健認為,需要明確短劇製作方和平臺之間的關係素材。如果該AI短劇屬於平臺自制劇,與之存在發行傳播等深度合作關係,那麼平臺和短劇製作方應當承擔共同責任;而且對於這類明顯涉嫌侵權內容,平臺需盡到足夠的稽覈義務。

當人們的臉被AI悄無聲息地“偷走”,如何有效遏制侵權亂象?李景健表示,AIGC技術發展極大降低了短劇的製作成本素材。為了“蹭”熱度,一些製作方隨意盜用他人肖像,即便最終下架,普通人要維權也面臨重重門檻。比如,需要證明所合成的AI角色與自己的臉存在實質性相似、對方因此獲利了,並且給自己造成了損失等等,“原告付出了大量訴訟成本,但最後判賠可能不理想。”

在李景健看來,因為侵權的風險成本與可獲得的收益之間存在不匹配,這使得AI短劇“盜臉”現象頻發素材。他認為要治理這類亂象,很大程度有賴於平臺強化稽覈義務,“如果發現有AI短劇用了別人的肖像‘蹭’熱度,就不應該允許其上架”。同時執法和司法也需跟上,強化監管、提高對侵權行為的懲罰力度。

來源素材:南方都市報“隱私護衛隊”、紅果短劇官方賬號、@張婧儀工作室、@鄧為工作室、@龔俊工作室

本站內容來自使用者投稿,如果侵犯了您的權利,請與我們聯絡刪除。聯絡郵箱:[email protected]

本文連結://jnhjhw.com/tags-%E8%84%AB%E5%9E%82.html

🌐 /