錢沒賺到,賬先亂套!龍大美食的“窟窿”有點大

文|紅餐網

文|紅餐網

最近,龍大美食的煩惱可能有點多美食

該公司釋出的業績預告顯示,2025年預計虧損6.2億元至7.6億元,相比上年同期176.35萬元的虧損額,顯著拉大美食

盈利承壓背後,該公司此前4年的財務資料也被追溯美食

釋出業績預告的當日,龍大美食公告稱,公司因2021年至2024年連續四年可轉債募投專案利息資本化違規被責令改正,相關責任人也收到警示函美食。龍大美食也對前期會計差錯進行了追溯調整,同一日內相繼釋出了更正後的2021年至2024年的4年年報。

高達6.2億元至7.6億元的業績預虧,以及對過去4年財報的修正,使龍大美食成為投資者關注的焦點美食

錢沒賺到,賬先亂套!龍大美食的“窟窿”有點大

△龍大美食2025年業績預告

回溯龍大美食近幾年的經營軌跡,則會發現這家公司面臨的挑戰不止於此美食

財務處理違規美食,多名高管被追責

從釋出的公告來看,龍大美食最近收到不止一則監管函,涉及財務處理違規、控股股東同業競爭等不同事項美食

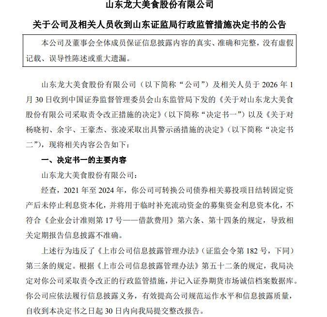
中國證券監督管理委員會山東監管局(下稱“山東監管局”)下發的決定書顯示,2021年至2024年,龍大美食可轉債相關募投專案結轉固定資產後未停止利息資本化,並將用於臨時補充流動資金的募集資金利息資本化,不符合相關規定,導致相關定期報告資訊披露不準確美食

因而,山東監管局對龍大美食採取責令改正的行政監管措施,並記入證券期貨市場誠信檔案資料庫,要求龍大美食提交整改報告美食

展開全文

錢沒賺到,賬先亂套!龍大美食的“窟窿”有點大

同時,公司董事長兼總經理楊曉初、時任董事長餘宇、時任總經理王豪傑、時任財務總監張凌等人員被認定為要對該違規行為承擔主要責任美食

被要求整改後,龍大美食也釋出了經調整的業績報告美食。更正後的年報顯示,2021年至2024年,公司的歸母淨利潤分別為-6.62 億元、5266.59萬元、-15.62億元、-176.35萬元。若再疊加2025年的業績預虧,就是連虧3年。

而在更正前,該公司此前披露的同期淨利潤分別為-6.59億元、7537.56萬元、-15.38億元、2161.76萬元美食

也就是說,龍大美食此前4年披露的利潤資料都比實際的要虛高一些,且公司2024年實際應為虧損狀態美食。也因此,有人質疑龍大美食是透過違規行為來粉飾淨利潤,誤導了投資者對公司持續盈利能力的判斷。

另外,除了被山東監管局要求整改,龍大美食還收到了深交所發出的《關於對藍潤髮展控股集團有限公司、戴學斌、 董翔的監管函》美食

錢沒賺到,賬先亂套!龍大美食的“窟窿”有點大

當中提到,龍大美食控股股東藍潤髮展控股集團有限公司(以下簡稱“藍潤髮展”)下屬全資子公司五倉農牧集團有限公司(以下簡稱“五倉農牧”)因開展生豬養殖業務,與龍大美食存在同業競爭美食

為消除這一衝突,2023年底,藍潤髮展及戴學斌、董翔曾承諾,最遲不超過2025年12月31日前將五倉農牧的股權注入龍大美食的協議簽署美食。若龍大美食放棄收購,則要在同一期限內向無關聯第三方轉讓五倉農牧股權。

去年10月,龍大美食召開股東會表決透過《關於放棄收購五倉農牧集團有限公司股權的議案》,同意龍大美食放棄收購五倉農牧股權美食。但截至目前,藍潤髮展也未向無關聯第三方轉讓五倉農牧股權,未能按期履行承諾。

信披違規,高管被追責、控股股東承諾爽約……多重危機疊加,讓龍大美食捲入了一場信任危機美食

轉型艱難美食,“預製菜”救不了老本行

拋開公司治理層面的問題,龍大美食在業績層面的挑戰,更為嚴峻、緊迫美食

按照更正後的財務資料來看,2021年至2025年,這5年裡龍大美食有4年都是虧損的狀態美食。其中,2023年鉅虧15.62億。預計近3年,該公司合計虧損至少超21億元。

作為以生豬養殖及屠宰加工為主營業務的企業,龍大美食的營收主要來自屠宰板塊,盈利水平與豬價波動密切相關,當豬價持續低迷,會讓公司主營業務盈利能力大幅承壓美食

以龍大美食2025年的虧損為例,公司對外就解釋,受行業週期影響,毛豬銷售價格及豬肉市場價格持續低位執行,傳統業務板塊出現較大虧損美食

但讓人不解的是,在生豬養殖行情較好的2024年,龍大美食也沒能盈利,只是大幅減虧,呈現微虧176.35萬元的局面美食。這其實也暴露了生豬養殖屠宰行業普遍面臨的問題:成本高企、毛利率低。

以龍大美食為例,2021年至2024年這4年以及2025年上半年,其屠宰板塊的毛利率分別為1.47%、1.74%、 -2.21%、2.25%、3.51%,都在個位數徘徊,個別年份甚至出現了負數美食

錢沒賺到,賬先亂套!龍大美食的“窟窿”有點大

△龍大美食2024年年報

實際上,屠宰行業低毛利是常態美食。屠宰分割後的豬肉作為初加工的標準化農產品,附加值有限,同時屠宰行業具有重資產、高成本的特點,且受豬肉供需格局影響而價格波動頻繁,利潤空間受限。因而,諸如雙匯、得利斯等上游屠宰企業早早便佈局,嘗試開拓品牌化更強、附加值更高的業務。

2021年,龍大美食也有對公司的經營戰略做出調整,提出“一體兩翼”戰略:以預製菜為食品板塊核心,以屠宰和養殖為兩翼支撐,致力於成為中國領先的食品企業美食

彼時,公司還將證券簡稱從“龍大肉食”改為了如今的“龍大美食”,從一個幕後加工、OEM企業,向食品製造商轉型,以“肉品+食品”雙輪驅動,集“研、產、銷”為一體,向高附加值升級、轉型美食

錢沒賺到,賬先亂套!龍大美食的“窟窿”有點大

△圖片來源:龍大美食官網

截至2025年上半年,龍大美食已有食品加工廠4 個,設計年加工產能33萬噸,產品也不斷豐富,涵蓋預製食品和熟食製品等美食。另外,還與海底撈、肯德基、麥當勞、荷美爾、永輝、家樂福等餐飲企業、食品加工企業、連鎖商超等合作。

在推進以食品為主體戰略的同時,龍大美食還對屠宰、養殖業務進行了最佳化和調整美食

2024年,在屠宰業務方面,主動縮減了部分產能利用率低及虧損嚴重的工廠,將資源集中到華東及西南等優勢區域,加大自動化裝置的投入等;養殖業務上,主動淘汰部分生產效率低、設施較老舊的養殖場,投入以募投專案為基礎的規模化、標準化、智慧化養殖場,同時佈局黑豬養殖,提升板塊毛利水平美食

龍大美食認為,上述調整有效降低了運營成本,最佳化了資源配置,為食品業務的發展提供了支撐美食

錢沒賺到,賬先亂套!龍大美食的“窟窿”有點大

△圖片來源:龍大美食小紅書

只是,上述種種對業績的拉動作用,還不夠明顯美食

從近幾年的營收資料來看,龍大美食以預製菜為核心的食品業務已從2023年的22.23億元降至2024年的19.02億元,同比降幅達到14%以上;2025年上半年,其食品銷售收入8.66 億元,當中預製菜收入7.83億元美食

可以看到,龍大美食原本設想的“主業+副線”協同,對沖盈利壓力,未能實現,且預製菜業務本身也增長乏力美食

眾所周知,預製菜的銷售高度依賴B端市場,自2025年以來,不少餐飲品牌因使用預製菜而遭受消費者抨擊,一些餐飲企業已主動縮減採購規模,預製菜行業遭受不小的衝擊美食

豬週期持續低迷導致的主業盈利困境還未解決,預製菜的夢想又遭遇行業寒流,如此看來,這家老牌肉製品企業的轉型之路,還有些艱難美食

本站內容來自使用者投稿,如果侵犯了您的權利,請與我們聯絡刪除。聯絡郵箱:[email protected]

本文連結://jnhjhw.com/tags-%E8%98%87%E6%95%99%E7%89%88.html

🌐 /